熊猫体育集团有限公司
首页
公司概况
公司简介
组织架构
大事记
荣誉与资质
企业文化
企业理念
合规建设
员工风采
主营业务
绿色能源
双碳治理
生态治理
资源循环
科研平台
党群工作
新闻中心
公司新闻
行业动态
重大信息公开
招贤纳士
联系我们
|
咨询公司
公司介绍
主营业务
信息公开
首页
公司概况
公司简介
组织架构
大事记
荣誉与资质
企业文化
企业理念
合规建设
员工风采
主营业务
绿色能源
双碳治理
生态治理
资源循环
科研平台
党群工作
新闻中心
公司新闻
行业动态
重大信息公开
招贤纳士
联系我们
咨询公司
公司介绍
主营业务
信息公开
重大信息公开
首页
|
重大信息公开
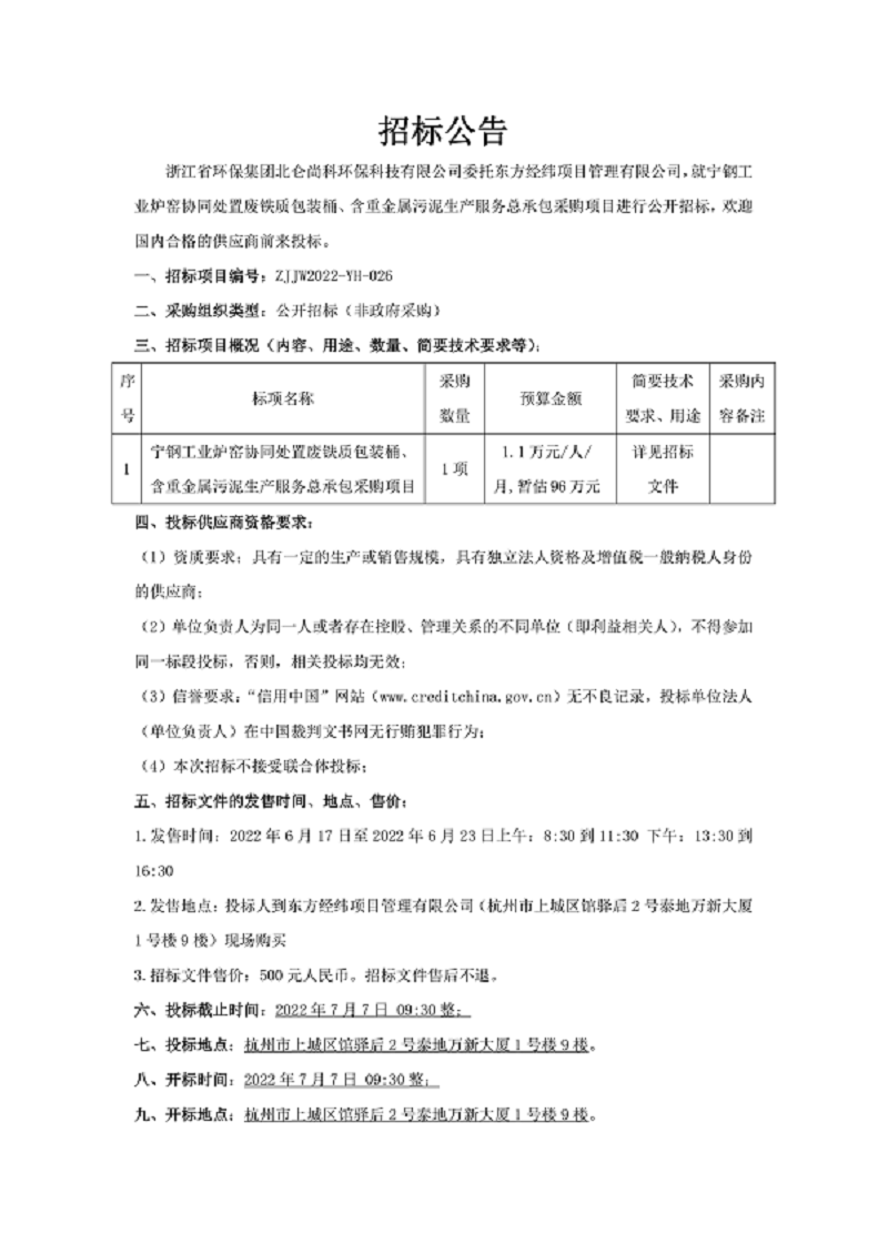
宁钢工业炉窑协同处置废铁质包装桶、含重金属污泥生产服务总承包采购项目招标公告
发布日期:2022-06-16 浏览数:113
宁钢工业炉窑协同处置废铁质包装桶、含重金属污泥生产服务总承包采购项目招标公告.pdf
上一篇:
2022-2024年环保集团造价咨询服务采购项目成交候选人公示
下一篇:
2022-2023年龙泉市环境质量自动监测运维服务项目招标公告